Dennis Koorn trainer JO21/23
Dennis Koorn trainer JO21/JO23
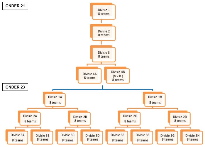
De KNVB gaat in het seizoen 2020/’21 grote veranderingen doorvoeren in diverse jeugdcompetities. Zo zal de JO19.1 competitie worden vervangen door een JO18 en een JO21/23 competitie. RODA ’46 heeft besloten om zich aan te sluiten bij deze twee nieuwe topcompetities waar zowel amateurs als BVO’s deel van uit gaan maken.
De JO21/23 competitie is bedoeld om de stap van het jeugdvoetbal naar het eerste elftal te vergemakkelijken door jeugdspelers nog 2 jaar langer met leeftijdsgenoten te laten rijpen. Afhankelijk van het aantal BVO’s wat zich voor de JO21 competitie zal inschrijven en de stand in de huidige JO19.1 competitie wordt in mei van dit jaar door de KNVB bepaald op welk divisieniveau RODA ’46 ingedeeld gaat worden. Zie ook het onderstaande schema. Over de exacte veranderingen zal binnenkort door zowel de KNVB als RODA ’46 meer informatie worden verstrekt.
Het Technisch Team van RODA ’46 is enorm verheugd u Dennis Koorn als de nieuwe trainer van JO21/JO23 te kunnen presenteren.
Dennis is op dit moment trainer van het 1e elftal van V.V. Veenendaal. Dennis, die als voetballer is opgegroeid bij VRC in Veenendaal, heeft een zeer ruime ervaring als trainer op verschillende niveaus, waaronder trainer van standaard 1e elftallen zoals SVL, Scherpenzeel, DFS en SKV (1e/2e/3e klasse), 2e elftallen zoals DOVO, DVS en SDVB (allen reserve hoofdklasse) en junioren teams waaronder DOVO JO19.1 (2e divisie). In 2017 heeft Dennis zijn trainersdiploma UEFA A behaald.
Dennis Koorn is 48 jaar en woont samen met zijn vrouw Wanda, dochter Zara en zoon Vinz in Veenendaal. Hij is in het dagelijks leven sales manager bij de Dialog Groep in Bunnik.
Het Technisch Team wenst Dennis heel veel succes met deze mooie nieuwe uitdaging.
